Automatisierung in Google Analytics
Keine Artikel mehr verpassen? Jetzt Newsletter abonnieren »
Daten und Technologien stehen heute umfangreich zur Verfügung, was uns oft fehlt, ist tiefes Verständnis und konkrete Ableitungen aus diesen Daten zu generieren. In diesem Artikel will ich Dir zeigen, wie Du teilweise sehr einfach und auch mit Tools Deine Aufgaben in Google Analytics effektiv automatisieren kannst. Die vorgestellten Ansätze verwenden manchmal Standard Google Analytics Funktionen und manchmal Features in Google Analytics, wie benutzerdefinierte Benachrichtigungen oder die Intelligence Alerts (KI), die eher selten genutzt werden.
Ich möchte Dir in diesem Artikel darstellen, was Automatisierung in Google Analytics wirklich bedeutet! Dazu möchte ich Dir erklären, wie du mit Google Analytics wirklich automatisierst, mit dem Ziel wiederkehrende Aufgaben und Analysen zu strukturieren, aber vor allem auch, wie Du auf neue Analyseansätze kommst und wie Dir die Künstliche Intelligenz von Google hilft, Dinge zu analysieren, von denen Du nicht weißt, das Du sie nicht weißt. Am Ende dieses Artikels findest du auch noch einen Bericht zum Download.
2020: Update Google Analytics 4 (GA4) ist gestartet
Am 14. Oktober 2020 hat Google seine neue Version Google Analytics 4 (GA4) vorgestellt. Das ist die wahrscheinlich größte Änderung von Google Analytics in seiner gesamte Historie. Google hat sein erfolgreiches Web-Analyse Tool auf eine neue Technologie (Firebase) umgestellt und damit nicht nur verändert, wie Google Analytics Daten sammelt, sondern auch das gesamte Reporting ist neu strukturiert. Google hat in Ihrem Lanuch-Artikel zur neuen Google Analytics 4 Property neben Vorteilen, wie Zukunftsfähigkeit und Datenschutz, vor allem auch das Thema Machine-Learning positioniert. Im folgenden Screenshot siehst du mal erste Ansätze wie GA4 Machine Learning zur Erleichterung deiner Web-Analyse verwendet.

In unserem Artikel Einstieg zur neuen Google Analytics 4 (GA4) Property findest du alle relevante Informationen zu GA4, welche Vorteile Google Analytics 4 hat und was die Unterschiede zur klassischen Version von Google Analytics (Universal Analytics) sind. Hinweis: Alle folgenden Inhalte beziehen sich auf Universal Analytics, das sicher noch eine ganze Weile der Standard in der Web-Analyse bis zur Migration auf GA4 ist.
Was bedeutet Automatisierung in Google Analytics?
Der Begriff „Automatisierung“ hat griechischsprachige Wurzeln mit der Bedeutung von „selbsttätigem Handeln“. Automatisierungssysteme sind demnach in der Lage, Aufgaben bzw. Probleme gleichbleibender oder auch wechselnder Art eigenständig zu lösen. Die Lösungen der Aufgaben bzw. Probleme sind hierbei als angestrebte „Ziele“ zu verstehen. Wie wir bei dieser Definition von Wikipedia sehen, gehören zur Automatisierung so gesehen nicht nur gleichbleibende Aufgaben (Reporting automatisieren), sondern auch Aufgaben wechselnder Art (z.B. Adhoc Analysen).
Warum wollen wir in Google Analytics automatisieren?
Vordergründig denkt man immer zuerst an Automatisierung mit der Zielstellung, Zeit zu sparen. Ich möchte Dir aber noch ein paar weitere Aspekte darstellen, warum Dir Automatisierung helfen kann.
- Aspekt 1: Wir wollen mehr Zeit für Analysen haben!
- Aspekt 2: Wir wollen unser Reporting organisieren und automatisieren!
- Aspekt 3: Wir wollen erkennen, wenn sich Dinge aus einem Erwartungskorridor heraus bewegen!
- Aspekt 4: Wir wollen neue Analyseansätze finden und überraschende Erkenntnisse gewinnen!
- Aspekt 5: Wir wollen Probleme analysieren können, deren Ursache wir nicht verstehen!
Die Analyse von Daten und das Erstellen von Berichten nimmt einen großen Teil der Tätigkeiten von Web-Analysten ein. Oftmals handelt es sich hierbei um sehr zeitaufwändige, jedoch absolut repetitive und einfache Aufgaben. Der Google Analytics Experte Jeff Sauer empfiehlt daher, gerade diese einfachen Aufgaben zu automatisieren, um mehr Zeit für die schwierigen Probleme zu haben.
Wenn alles immer gleich wäre..
„Die stete Beständigkeit der Wirkung setzt eine proportionierte stete Beständigkeit der Ursache voraus.“ Adam Smith, schottischer Nationalökonom und Moralphilosoph. Hinter diesem vielleicht altertümlich wirkenden Satz des Ökonomen Adam Smith aus dem 18ten Jahrhundert steht angewandt auf die Web-Analyse die Aussage, wenn sich nichts ändern würde, dann bräuchten wir auch nichts zu analysieren.
Aber unser Geschäftsmodell und damit die Zahlen in der Web-Analyse sind im beständigen Fluss. Und diese Änderungen sinnvoll zu analysieren, ist das fundamentale Ziel eines Web-Analysten. Um hier gleich auf einen strategischen Rahmen für deine Automatisierung in Google Analytics einzugehen, habe ich hier mögliche Veränderungen skizziert.
Welche Veränderungen beeinflussen unsere Web-Analyse?
Permanent verändern sich für Dich die Rahmenbedingungen in Deinem Geschäftsmodell und damit auch auf Deiner Website. Hier einmal ein paar Beispiele Deiner ständigen Veränderungen.
Veränderungen im Markt: Updates von Google mit Verlust/Gewinn von Sitzungen
Tomorrow, we are releasing a broad core algorithm update, as we do several times per year. It is called the June 2019 Core Update. Our guidance about such updates remains as we’ve covered before. Please see this tweet for more about that:https://t.co/tmfQkhdjPL
— Google SearchLiaison (@searchliaison) June 2, 2019
Veränderungen bei den Nutzern: Wie zum Beispiel die Zunahme von mobilen Nutzungen über einen größeren Zeitraum. Im Folgenden siehst Du ein Beispiel, wie sich die mobilen Nutzungen in einem 3-Jahres Zeitraum bei uns entwickelt haben. Die Grafik habe ich mit den Google Usage Trends erstellt.

Veränderungen bei den Wettbewerbern: im Resultat Verlust/Gewinn von Sitzungen
In diesem Beispiel sieht man recht gut, wie hometogo seinen Wettbewerber airbnb in der Sichtbarkeit (SEO) hinter sich gelassen hat.Im Resultat wird das zu einem schleichenden Rückgang der organischen Sitzungen bei airbnb.de führen.

Verlust Sichtbarkeit airbnb bei gleichzeitigen Sichtbarkeitsgewinn bei hometogo
Gewollte Ereignisse im eigenen Unternehmen: Kampagnen mit der Zielstellung mehr Sitzungen, mehr Leads oder mehr Umsatz
Ein strategischer Rahmen für Automatisierung in Google Analytics
Wie Du siehst, hast Du es mit den vielfältigsten Änderungen bei Google Analytics zu tun. Um dem Thema Automatisierung in Google Analytics einen strategischen Rahmen zu geben, möchte ich folgendes Schema verwenden: Es gibt bekannte Bekannte, es gibt Dinge, von denen wir wissen, dass wir sie wissen. Wir wissen auch, dass es bekannte Unbekannte gibt, das heißt, wir wissen, es gibt einige Dinge, die wir nicht wissen. Aber es gibt auch unbekannte Unbekannte – es gibt Dinge, von denen wir nicht wissen, dass wir sie nicht wissen. Nassim Nicholas Taleb, Forscher in den Bereichen Statistik, Zufall und Epistemologie und ehemaliger Finanzmathematiker.
Was bedeutet dieses Konzept für Google Analytics?
known-Knowns: Reporting in Google Data Studio
known-Unknowns: Warum Du kein guter Web-Analyst bist, wenn Du nicht wenigstens 5 Alerts gesetzt hast
unknowns-Unknowns: Sprich mit Google
unknown -Knowns: Entscheidungsbäume und GA Dashboards
Du möchtest diesen Blogartikel lieber als Video? Dann findest du hier das Video, das wir zusammen mit Suchradar zum Thema Automatisierung in Google Analytics aufgnommen haben.
Dimensionen (Ursache) und Messwerte (Wirkung) in Google Analytics
In Google Analytics gibt es Dimensionen und Messwerte. Dimensionen, wie zum Beispiel Quelle / Medium oder Stadt beschreiben Daten. Messwerte, wie Sitzungen, Absprungrate oder Zielerreichungen geben den Dimensionen einen quantitativen Wert. Zum Beispiel: Wir hatten über die organische Suche von Google (google / organic) 10.000 Sitzungen. Ein wenig verkürzt könnte man sagen, dass die Dimensionen Ursachen sind und die Messwerte die Wirkung. Gute Suchmaschinenoptimierung (Ursache) führt zu Sitzungen und Zielerreichungen (Wirkung).

Von known-Knowns und unknown-Unknowns in Google Analytics!
Das bedeutet dann, das wir in Google Analytics (Web-Analyse) vier Quadranten haben.
Quadrant 1: Wir kennen die Ursache und wissen, was die Wirkung sein sollte. Lösung: Für dieses Szenario erstellen wir Berichte und/oder Dashboards in Google Analytics oder in Data Studio.
Quadrant 2: Wir kennen die Ursache, wissen aber nicht, was die Wirkung ist. Lösung: Das sind meistens Dinge, die auf unserer Seite schief gehen, zum Beispiel Dein SEO Traffic sinkt plötzlich odeer die Seitenaufrufe für 404 Seiten steigen plötzlich. Dazu setzen wir Custom Alerts in Google Analytics ein.
Quadrant 3: Wir kennen die Ursache nicht und auch nicht die Wirkung. Was bedeutet das denn? In der Analsye hast Du möglicherweise gegenläufige Entwicklungen. Zum Beispiel in Bayern gehen die Umsätze nach oben, in Nordrhein-Westfalen nach unten. Die Herausforderung: Durch die Überlagerung dieser Effekte, siehst Du keine unmittelbare Einbrüche in Deinen Daten. Aber nehmen wir mal an, der Umsatz für Deine Herrenmode Artikel geht nach unten, weil das Wetter in Nordrhein-Westfalen besonders schlecht ist. So etwas bekommst Du nur durch die Analyse von Anomalien in Deinen Daten heraus. Lösung: Sprich mit Google – Dazu setzen wir dann die künstliche Intelligenz von Google ein.
Quadrant 4: Wir kennen die Wirkung, aber nicht die Ursache. Das ist mit das schwierigste Szenario. Du stellst fest, dass Deine Umsätze einbrechen (Wirkung), Du weißt aber nicht, was die Ursache ist.

known-Knowns in Google Anaytics
Suchmaschinenoptimierung ist für Dich wichtig und du hast Dir mit deinem Unternehmen Ziele gesetzt? Damit weißt Du, was die Ursache (gutes SEO) ist und Du weißt, welche Kennzahl Deine Wirkung ist (z.B. Sitzungen und Umsatz). Perfekt, dann baust Du genau hierfür die besten Dashboards in Google Data Studio. Diese Anforderungen lohnen sich dann auch für Dich, mit einem guten Konzept und entsprechenden Aufwand in Google Data Studio umzusetzen. Hier findest Du ein Beispiel unseres SEO Dashboard, das wir in Google Data Studio angelegt haben. Das Template stellen wir Dir auch hier bzw. in unserem Artikel rund um Google Analytics Tools zur Verfügung.

Google Data Studio SEO Dashboard 121WATT
known-Unknowns in Google Analytics
Jetzt geht es um known-Unknowns, oder, Du bist kein guter Web-Analyst, wenn Du nicht wenigstens 5 benutzerdefinierte Benachrichtigungen hast!
Es gibt Situationen in der Web-Analyse, da weißt Du, dass Du Probleme bekommen kannst, Du weißt aber nicht wann und wie groß die Wirkung ist. Ein Standardreporting nützt Dir hier nichts, weil Du in Google Analytics zum Beispiel eine Möglichkeit brauchst, um aktiv auf Probleme auf Deiner Seite hingewiesen zu werden. Was könnte das zum Beispiel bei Dir sein?
- Es gibt ein Google Update, von dem Du betroffen warst und Deine Sitzungen gehen von einem Tag auf den anderen nach unten
- Du produzierst aus Versehen 404 Seiten auf Deiner Website
- Deine Google Ads Kosten entwickeln sich plötzlich nach oben
Für diese unvermittelt auftretenden Ereignisse, bei denen ein für Dich wichtiger Messwert aus einem Erwartungskorridor bricht, hat Google Analytics sogenannte „benutzerdefinierte Benachrichtigungen“ bzw. „Custom Alerts“ als Feature in Google Analytics integriert.
Was sind benutzerdefinierte Benachrichtigungen?
Mithilfe von Google Analytics Alerts kann man Benachrichtigungen via Email erhalten, wenn es starke Veränderungen der Zugriffsmuster auf der Website gibt.
Ziel: Eine detaillierte Betrachtung von erheblichen Abweichungen (nach oben oder nach unten) kann wertvolle Erkenntnisse liefern, wie beispielsweise Traffic-Spitzen von Google Ads oder auch Einbrüche in der organischen Suche.
Benutzerdefinierte Benachrichtigungen werden ausgelöst und erstellt, wenn die gewählte Metrik einen Grenzwert erreicht, der definiert wurde. Man kann zum Beispiel festlegen, dass eine benutzerdefinierte Benachrichtigung ausgelöst wird, wenn der Traffic aus dem organischen um mehr als 20 % steigt. Im Folgenden einmal 5 Beispiele für benutzerdefinierte Benachrichtigungen.
5 benutzerdefinierte Benachrichtigungen für known-Unknowns
- Custom Alert #1: Organische Sitzungen sinken um mehr als 30%
- Custom Alert #2: Organische Sitzungen steigen um mehr als 20%
- Custom Alert #3: E-Commerce Konversionsrate sinkt oder steigt
- Custom Alert #4: 404 Fehler steigen
- Custom Alert #5: Google Ads Kosten steigen um 20%
Hier findest Du eine ausführliche Anleitung, wie Du in Google Analytics benutzerdefinierte Benachrichtigungen bzw. Custom Alerts definierst.
Sprich mit Google und unknown-Unknowns
Es gibt Situationen in der Web-Analyse, da wissen wir nicht, das etwas passiert und wir kennen auch nicht die Auswirkung. Das hört sich erst einmal rätselhaft an. Ein Beispiel könnte sein, dass die E-Commerce Konversionsrate über den Safari Browser von mobilen Nutzern in Nordrhein-Westfalen nach unten geht. Für Dich sind solche Analysen kompliziert, weil man nichts analysieren kann, von dem man nicht weiß, nach welcher Dimension und nach welcher Metrik man suchen soll. Genau hier hilft Künstliche Intelligenz, um in einem Meer an Daten, Muster zu finden. Die Künstliche Intelligenz in Google Analytics sind die Intelligence Alerts.
Was sind Google Analytics Intelligence Alerts?
Intelligence Alerts in Google Analytics basieren auf künstlicher Intelligenz (Machine Learning). Das Ziel ist es, Daten besser verstehen zu können und Anomalien, Trends und Abweichungen analysieren zu können.

Google Analytics versucht dann, Auffälligkeiten in Deinen Daten zu erkennen. Einige Beispiele für Vorschläge zur Analyse könnten sein:
- Weniger Besucher kehrten im September auf Ihre Website zurück
- E-Commerce Konversionsrate für einige Landeseiten ist gesunken
- In Ihren Google Ads-Kampagnen fehlen einige besonders erfolgreiche organische Landingpages
- Seitenaufrufe für seite „/produkt/service/katalog“ plötzlich angestiegen gestern
- Leistung Ihrer Website für Safari ist unter dem Durchschnitt

Frag Google
Noch spannender werden die Google Analytics Intelligence Alerts, wenn Du in der Nutzerverwaltung die Sprache auf Englisch umstellst. Dann hast Du zum Beispiel auf der Startseite plötzlich eine Suchbox integriert. Du kannst dann direkte Fragen an Google Analytics stellen (aber nur auf englisch), wie zum Beispiel „How many of my sessions came from organic search in the last 30 days?“. Ich habe hier ein paar Beispiele für solche Fragen zusammengestellt:
Goal Completions
- Show me a monthly trend of my goal completions over the last 6 months
- Show me a monthly trend of my goal 11 completions over the last 6 months
More Financial
- What are my top product categories in terms of revenue?
- What are my top product categories in terms of revenue in the last 180 days?
Cost
- Show me a trend of my google ads cost over the last 360 days on a monthly basis
- Show me a trend of my medium cpc cost over the last 360 days on a monthly basis
UX & Technische Performance
- Show me a weekly trend of my average page load time over the last 3 months
- Show me a weekly trend of my average mobile page load time over the last 12 months
- Which browsers on desktop with over 10 sessions have the worst bounce rates? Which landing pages with over 10 sessions have the worst bounce rates?
Why questions?
- Why did sessions change?
- Why did ecommerce conversion rate change the last 360 days
- Why did ecommerce conversion rate change the last 90 days
Trend
- Show me the trend for medium cpc with medium organic on sessions and ecommerce conversion rate for the last 360 days on a monthly basis
- Compare medium email with medium organic on sessions and bounce rate
- Compare medium cpc with medium organic on sessions and ecommerce conversion rate
- Compare Ecommerce Conversion Rate this quarter vs last year
Anomalien
- Any anomalies in number of session from [organic|google ads|email] the last 180 days?
- Any anomalies on mobile sessions?
- Any anomalies on medium email the last 360days

known-Unknowns in Google Analytics
Eine Metrik ist gesunken, wir wissen nicht warum. Du würdest jetzt vielleicht im klassischen Sinn von einer Krise reden. Zum Beispiel ist der Umsatz gesunken, aber Du weißt überhaupt nicht warum! Das ist eine Situation, die Du sicher schon als Web-Analyst hattest. Voraussetzung ist, dass Du deinen Daten vertraust: Die erste Krise in Deinem Unternehmen ist meist das erste Mal, wo Du dir wirklich wünschst, dass du eine hohe Datenqualität hast.
Neben der hohen Datenqualität ist aber die Herausforderung, wie Du in der Web-Analyse die Ursache findest. Die Wirkung, also den Umsatzeinbruch, kennst Du, aber Du weißt nicht warum! Hier hilft es Dir, heuristisch vorzugehen.
Heuristik in der Web-Analyse
Was bedeutet eigentlich Heuristik?: Heuristik bezeichnet die Kunst, mit begrenztem Wissen (unvollständigen Informationen) und wenig Zeit, dennoch zu wahrscheinlichen Aussagen oder praktikablen Lösungen zu kommen. [1] Es bezeichnet ein analytisches Vorgehen, bei dem mit begrenztem Wissen über ein System mit Hilfe mutmaßender Schlussfolgerungen Aussagen über das System getroffen werden. (Wikipedia).
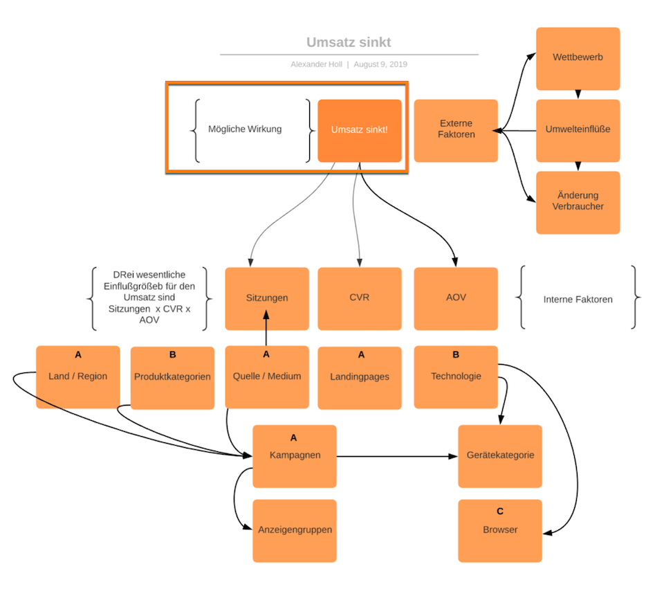
Beispiel: Wir kommen also noch einmal auf unseren Umsatzverlust ohne einen ersten ersichtlichen Grund zurück. Umsatz sinkt im Vergleich zum Vorjahr: Dass der Umsatz sinkt, könnte an internen und externen Faktoren liegen. Als Web-Analyst würde man in einem ersten heuristischen Verfahren (trial and error) versuchen, interne Faktoren für einen Umsatzrückgang auszuschließen. Hier wäre es also hilfreich, sich ein Baumdiagramm zu skizzieren, welches in einem ersten Schritt den E-Commerce Umsatz definiert. Sehr einfach heißt das bei uns
Umsatz = Sitzungen * Konversionsrate * Durchschnittlicher Warenkorb
In einem zweiten Schritt würde ich jetzt definieren, was Sitzungen, Konversionsrate und den durchschnittlichen Warenkorb beeinflusst. Im Folgenden zeige ich Dir, wie wir das in einem Art „Einflussfaktorenbaum“ darstellen würden.

Benutzerdefinierte Berichte in Google Analytics
Jetzt ist es nur noch ein kurzer Schritt in Google Analytics: Das, was wir hier oben in unserem Einflussfaktorenbaum definiert haben, setzten wir jetzt in einem benutzerdefinierten Bericht in Google Analytics um. Du findest die benutzerdefinierten Berichte in Google Analytics links oben unter „Personalisieren“.
Viele haben den Fokus in der Web-Analyse auf Kennzahlen. Ein guter Bericht hat möglichst viele Kennzahlen. Ich glaube, die Qualität einer Analyse sinkt aber eher mit der Anzahl der Kennzahlen. Das Ziel ist es, eher die relevante Kennzahl zu dekonstruieren.(Umsatz = Sitzungen * Konversionsrate * Durchschnittlicher Warenkorb).
Dafür steigt der Wert einer Analyse, wenn Du Dir die wenigen, aber relevanten Kennzahlen unter vielen verschiedenen Betrachtungsebenen (Dimensionen) ansiehst. Und so könnte das dann in Deinem Bericht aussehen.

Diesen Bericht findest du auch auf unserer Google Analytics Tool Seite zum Download. Das Ziel war es ja, in wenig Zeit zu wahrscheinlichen Aussagen oder praktikablen Lösungen zu kommen.
Dieser benutzerdefinierte Bericht wird Dir jetzt schnell helfen, wesentliche Probleme, die zu einem Umsatzeinbruch geführt haben, einzugrenzen. Ich zeige Dir noch im nächsten Screenshot, wie dieser Bericht jetzt aussehen könnte.

Fazit Automatisierung in Google Analytics
Es gibt sicher noch viele andere Ansätze, Dein Google Analytics zu automatisieren, damit Du mehr Zeit für tiefe Analysen hast und bessere Insights über Dein Unternehmen findest. Ich wollte Dir in diesem Artikel zeigen, wie Du Deine Analysefähigkeit signifikant professionalisierst. Zusammenfassend
- #1: Nutze die Funktionen von Google Analytics
- #2: Sorge dafür, dass die richtige Zielgruppe im richtigen Moment die richtigen Informationen hat (GDS)
- #3: Installiere ein Frühwarnsystem (benutzerdefinierte Benachrichtigungen)
- #4: Verstehe Ursache von Wirkungen (Metriken), die Du siehst (Heuristik)
- #5: Nutze die Google Analytics KI, um neue Zusammenhänge über Deine Nutzer zu erkennen ( Intelligence Alerts)
Mehr zur Automatisierung von Google Analytics
Hier findst du weitere Ressourcen und Informationen zur Automatsierung von Google Analytics
- Automating Google Analytics von Jeff Sauer
- 9 Things you can automate with Google Analytics von Lovesdata
- Hier noch mein Youtube Video aufgezeichnet bei einem Suchradar Webinar
Du willst mehr zum Thema Automatisierung von Google wissen, dann kannst findest Du auch hier unsere Slideshare Präsentation
Wie hilfreich ist dieser Artikel für dich?
Noch ein Schritt, damit wir besser werden können: Bitte schreibe uns, was dir am Beitrag nicht gefallen hat.
Noch ein Schritt, damit wir besser werden können: Bitte schreibe uns, was dir am Beitrag nicht gefallen hat.
Vielen Dank für dein Feedback! Es hilft uns sehr weiter.

gar nicht hilfreich

weniger hilfreich

eher hilfreich

sehr hilfreich

ich habe ein anderes Thema gesucht
